Лого сайта Reshaka.com

Решака - онлайн ответы Химия Рудзитис, Фельдман за 9 класс Учебник ФГОС 2016 - 5

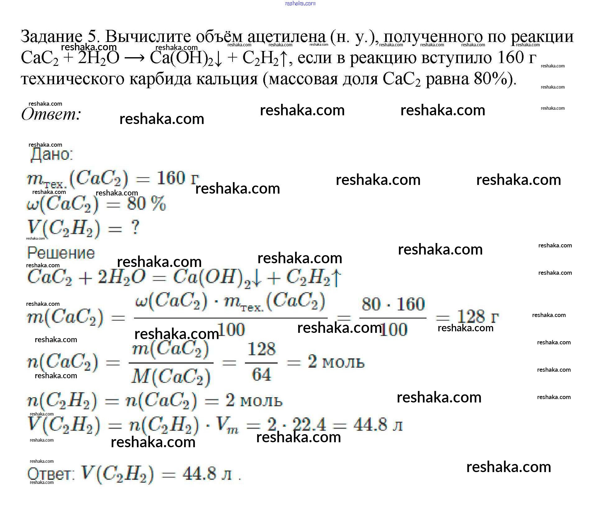
Решебник №1

новое издание / § 53. Непредельные углеводороды / 5

Решебник №2

новое издание / § 53. Непредельные углеводороды / 5

Решебник №3

новое издание / § 53. Непредельные углеводороды / 5

Представляем вам сборники по Химии, с готовыми ответами к Учебнику Рудзитис школьной программы для учеников девятый класса. Это не просто гдз с ответом, а с подсказками, как верно решить § 53. Непредельные углеводороды Новое издание 5. Проверяй домашку с умом и получай высший балл!