Решака - онлайн ответы Информатика Горячев, Горина за 3 класс Учебник ФГОС 2008 - 23
Решебник 1
часть 1. страница / 23

Решебник 2
часть 1. страница / 23

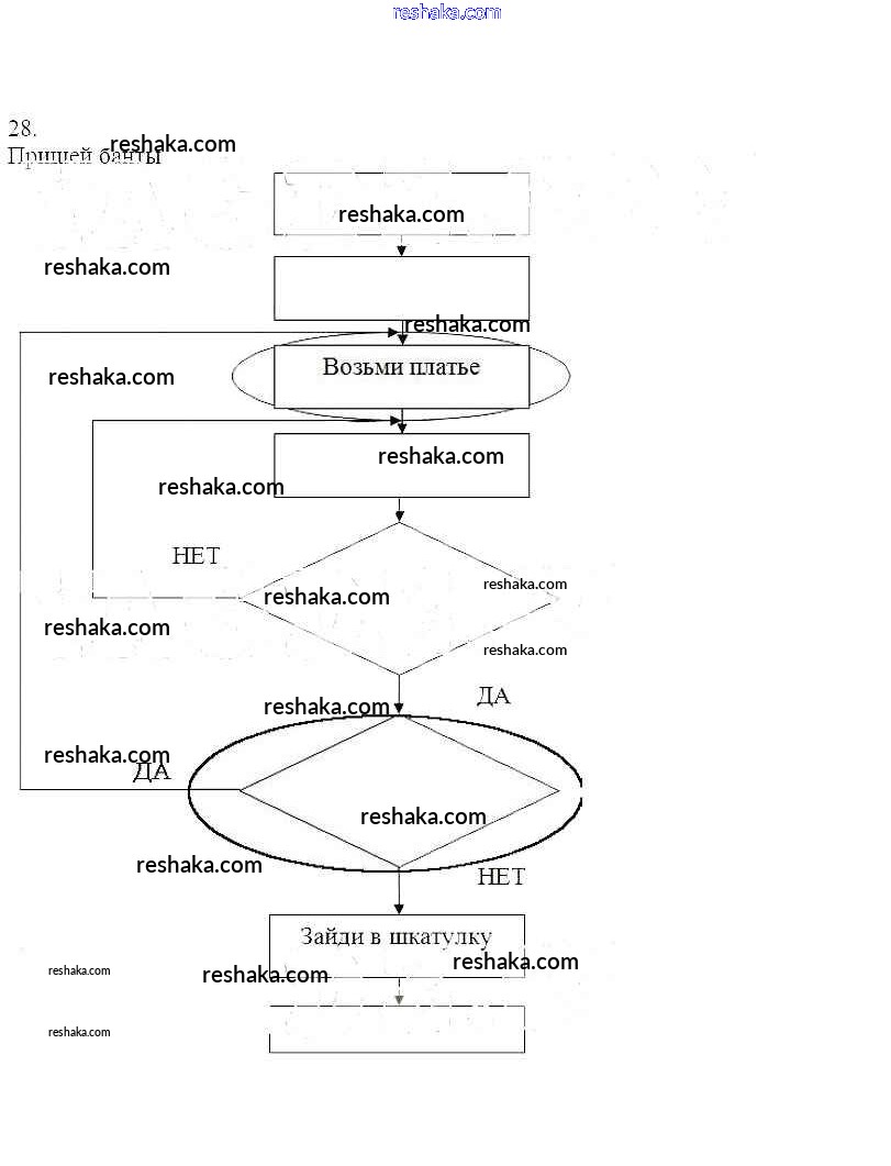
Представляем вам сборники по Информатике, с готовыми ответами к Учебнику Горячев школьной программы для учеников третий класса. Это не просто гдз с ответом, а с подсказками, как верно решить Часть 1. Страницы 23. Проверяй домашку с умом и получай высший балл!