Решака - онлайн ответы Информатика Бененсон, Паутова за 4 класс Учебник ФГОС 2017 - 16
Решебник
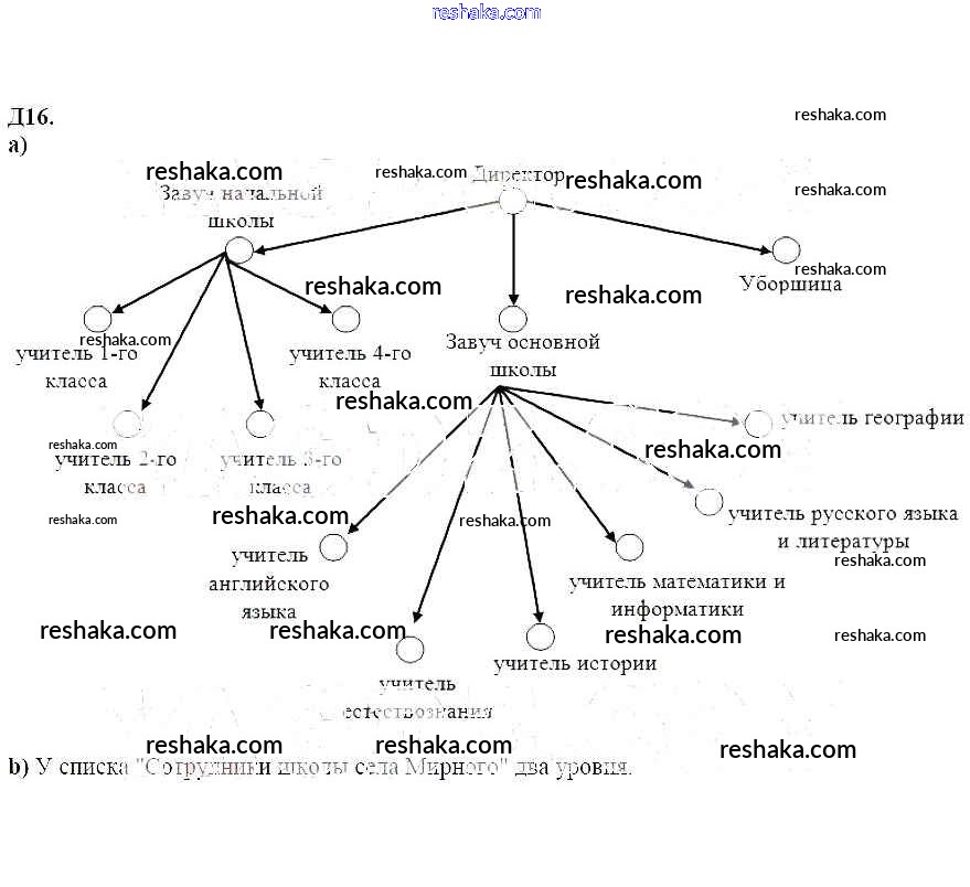
часть 2 / Дополнительное задание / 16

Представляем вам сборники по Информатике, с готовыми ответами к Учебнику Бененсон школьной программы для учеников четвертый класса. Это не просто гдз с ответом, а с подсказками, как верно решить Дополнительные задания Часть 2 16. Проверяй домашку с умом и получай высший балл!