Лого сайта Reshaka.com

Решака - онлайн ответы Информатика Матвеева, Челак за 4 класс Рабочая тетрадь ФГОС 2017 - 6

Решебник

часть 2 (параграф) / Параграф 22 / 6

Решебник 2

часть 2 (параграф) / Параграф 22 / 6

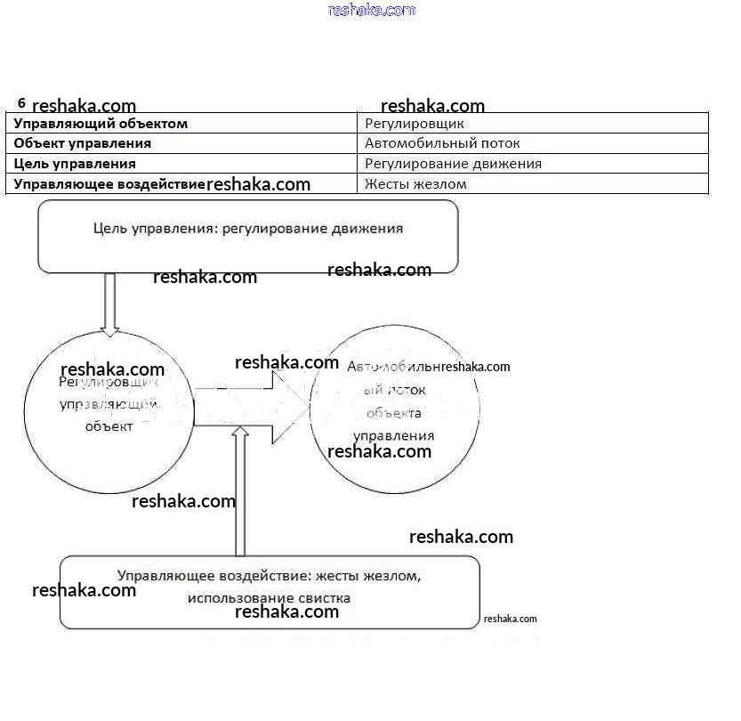
Представляем вам сборники по Информатике, с готовыми ответами к Рабочей тетради Матвеева школьной программы для учеников четвертый класса. Это не просто гдз с ответом, а с подсказками, как верно решить Параграф 22 Часть 2 (Параграфы) 6. Проверяй домашку с умом и получай высший балл!