Решака - онлайн ответы Математика Моро, Бантова за 4 класс Учебник ФГОС 2015 - стр.71
Решебник №2
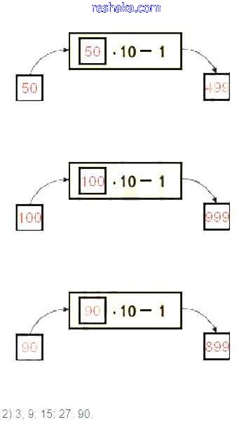
часть 1 / упражнение / Задания внизу и на полях страницы / стр.71



Представляем вам сборники по Математике, с готовыми ответами к Учебнику Моро школьной программы для учеников четвертый класса. Это не просто гдз с ответом, а с подсказками, как верно решить Задания внизу и на полях страницы Упражнения стр.71. Проверяй домашку с умом и получай высший балл!