Решака - онлайн ответы Математика Виленкин, Жохов за 5 класс Учебник ФГОС 2013 - 690
Решебник №1
глава 1 / 690

Решебник №2
глава 1 / 690

Решебник №3
глава 1 / 690

Решебник №4
глава 1 / 690



Решебник №6
глава 1 / 690

Решебник №7
глава 1 / 690

Решебник №8
глава 1 / 690

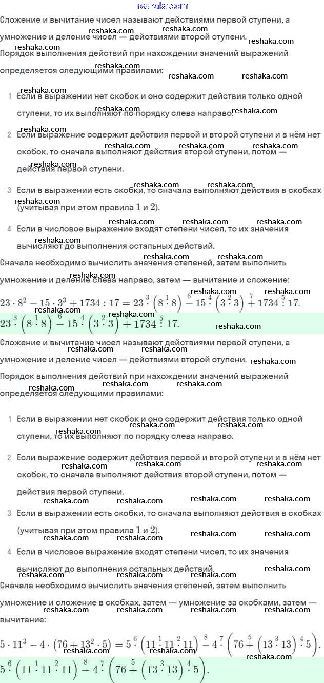
Представляем вам сборники по Математике, с готовыми ответами к Учебнику Виленкин школьной программы для учеников пятый класса. Это не просто гдз с ответом, а с подсказками, как верно решить Глава 1. Натуральные числа (упражнения с 1 по 849) 690. Проверяй домашку с умом и получай высший балл!