Лого сайта Reshaka.com

Решака - онлайн ответы Математика Козлова, Рубин за 6 класс Контрольные задания ФГОС 2014 - 1

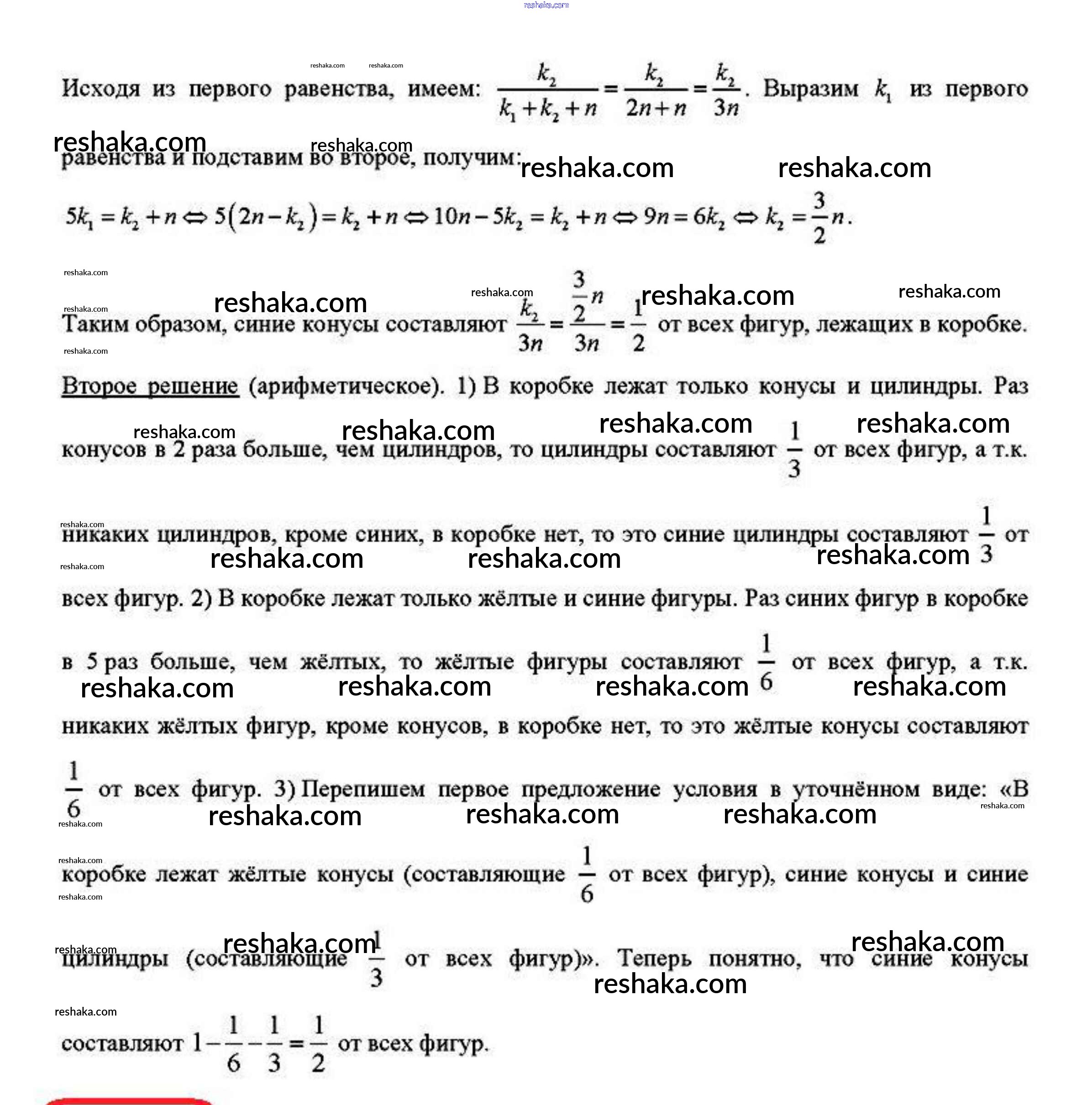
Представляем вам сборники по Математике, с готовыми ответами к Контрольным заданиям Козлова школьной программы для учеников шестой класса. Это не просто гдз с ответом, а с подсказками, как верно решить Контрольные работы 1 1. Проверяй домашку с умом и получай высший балл!