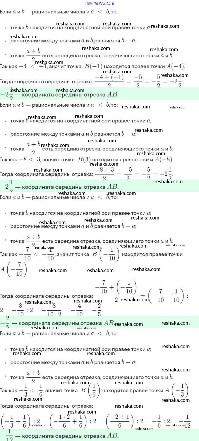
Решака - онлайн ответы Математика Никольский, Потапов за 6 класс Учебник ФГОС 2014 - 607
Решебник 1
номер / 607

Решебник 2
номер / 607

Решебник 3
номер / 607

Решебник 4
номер / 607

Представляем вам сборники по Математике, с готовыми ответами к Учебнику Никольский школьной программы для учеников шестой класса. Это не просто гдз с ответом, а с подсказками, как верно решить Номера 607. Проверяй домашку с умом и получай высший балл!