Лого сайта Reshaka.com

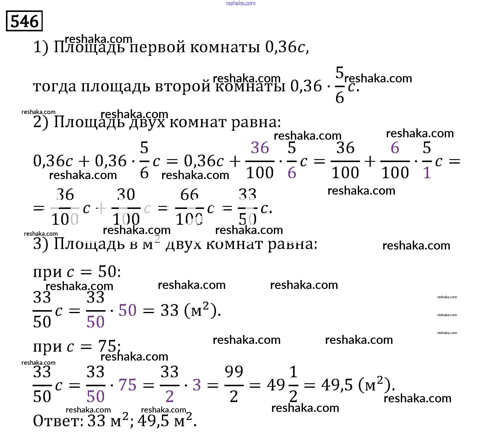
Решака - онлайн ответы Математика Виленкин, Жохов за 6 класс Учебник ФГОС 2014 - 546

Решебник №1

глава 1 / §3 / 546

Решебник №2

глава 1 / §3 / 546

Решебник №3

глава 1 / §3 / 546

Решебник №4

глава 1 / §3 / 546

Решебник №5

глава 1 / §3 / 546

Решебник №7

глава 1 / §3 / 546

Решебник №9

глава 1 / §3 / 546

Представляем вам сборники по Математике, с готовыми ответами к Учебнику Виленкин школьной программы для учеников шестой класса. Это не просто гдз с ответом, а с подсказками, как верно решить §3. Умножение и деление обыкновенных дробей Глава 1 546. Проверяй домашку с умом и получай высший балл!